alexignatenko
#

BigQuery

How to bridge the gap between GA4 and BigQuery export
How to calculate session attribution in BigQuery?
Event_timestamp in BigQuery - it's not what you think

How to Use TABLESAMPLE in BigQuery for Prototyping — and Why It Saves Real Money on Large GA4 Data?

How to Use TABLESAMPLE in BigQuery for Prototyping — and Why It Saves Real Money on Large GA4 Data?

Starred post

How to Use APPROX_COUNT_DISTINCT in BigQuery — and When to Trade Accuracy for Query Cost?

How to Use APPROX_COUNT_DISTINCT in BigQuery — and When to Trade Accuracy for Query Cost?

Starred post

How to Use MERGE in BigQuery to Update Marketing Data Warehouses Without Full Recalculation?

How to Use MERGE in BigQuery to Update Marketing Data Warehouses Without Full Recalculation?

Starred post

How to Compare A/B Test Conversion in BigQuery - and What Statistical Mistakes Kill Your Conclusions?

How to Compare A/B Test Conversion in BigQuery - and What Statistical Mistakes Kill Your Conclusions?

Starred post

How to Correctly Identify the Last User Activity Before Purchase

How to Correctly Identify the Last User Activity Before Purchase

Starred post

How to Identify a User’s First Session

How to Identify a User’s First Session

Starred post

How to Calculate Bounce Rate in BigQuery

How to Calculate Bounce Rate in BigQuery

Starred post

How to Calculate Median Order Value in BigQuery — and Why It’s More Honest Than Average

How to Calculate Median Order Value in BigQuery — and Why It’s More Honest Than Average

Starred post

Average Order Value by Country: How to Calculate It in BigQuery

Average Order Value by Country: How to Calculate It in BigQuery

Starred post

How to Incrementally Update Tables in BigQuery

How to Incrementally Update Tables in BigQuery

Starred post

How to Calculate Linear Attribution Without Losing Your Mind

How to Calculate Linear Attribution Without Losing Your Mind

Starred post

Confidence Interval for Conversion Rate: Is This Even Possible?

Confidence Interval for Conversion Rate: Is This Even Possible?

Starred post

Why Your BigQuery Numbers Don’t Match “Reality” (Or GA4)?

Why Your BigQuery Numbers Don’t Match “Reality” (Or GA4)?

Starred post

Why it's challenging to compare MoM in BiQuery?

Why it's challenging to compare MoM in BiQuery?

Starred post

How to Measure Time-to-Purchase in BigQuery Without Distorting the Customer Journey

How to Measure Time-to-Purchase in BigQuery Without Distorting the Customer Journey

Starred post

How to Measure Conversion Rate by Landing Page in BigQuery

How to Measure Conversion Rate by Landing Page in BigQuery

Starred post

Building a Custom Attribution Model in SQL: A More Realistic Way to Assign Credit

Building a Custom Attribution Model in SQL: A More Realistic Way to Assign Credit

Starred post

Using ARRAY_AGG in BigQuery to Rebuild User Paths from Raw Events

Using ARRAY_AGG in BigQuery to Rebuild User Paths from Raw Events

Starred post

Rethinking Conversion Rate in BigQuery: A Practical Approach

Rethinking Conversion Rate in BigQuery: A Practical Approach

Starred post

How to Track N-Day Retention With SQL Window Functions in BigQuery?

How to Track N-Day Retention With SQL Window Functions in BigQuery?

Starred post

How to Calculate ARPU (Average Revenue Per User) in BigQuery?

How to Calculate ARPU (Average Revenue Per User) in BigQuery?

Starred post

How to Track Trial-to-Paid Conversion in BigQuery for SaaS?

How to Track Trial-to-Paid Conversion in BigQuery for SaaS?

Starred post

How to Calculate Net Revenue (After Refunds) in BigQuery?

How to Calculate Net Revenue (After Refunds) in BigQuery?

Starred post

How to Calculate Time-to-Purchase in BigQuery Without Losing Accuracy?

How to Calculate Time-to-Purchase in BigQuery Without Losing Accuracy?

Starred post

How to Calculate Payback Period on Marketing Spend in BigQuery?

How to Calculate Payback Period on Marketing Spend in BigQuery?

Starred post

How to Correctly Calculate AOV (Average Order Value) in BigQuery?

How to Correctly Calculate AOV (Average Order Value) in BigQuery?

Starred post

How not to blow up on BigQuery bills?

How not to blow up on BigQuery bills?

Starred post

Top Three Ways to Reduce Your BigQuery Query Costs

Top Three Ways to Reduce Your BigQuery Query Costs

Starred post

Why do GA4 to BigQuery reports lag by a day?

Why do GA4 to BigQuery reports lag by a day?

Starred post

Why do GA4 and BigQuery reports differ for the same day?

Why do GA4 and BigQuery reports differ for the same day?

Starred post

What Is Partitioning and How Does It Work in GA4 Export to BigQuery?

What Is Partitioning and How Does It Work in GA4 Export to BigQuery?

Starred post

All About Traffic Source Parameters in GA4 Export to BigQuery

All About Traffic Source Parameters in GA4 Export to BigQuery

Starred post

How does wrong user_id setup break analytics?

How does wrong user_id setup break analytics?

Starred post

How to Calculate Conversion Rate by Landing Page in BigQuery?

How to Calculate Conversion Rate by Landing Page in BigQuery?

Starred post

How to Query Multiple GA4 events_ Tables with _TABLE_SUFFIX in BigQuery

How to Query Multiple GA4 events_ Tables with _TABLE_SUFFIX in BigQuery

Starred post

How to Use IFNULL and SAFE_CAST to Clean Custom Parameters in BigQuery

How to Use IFNULL and SAFE_CAST to Clean Custom Parameters in BigQuery

Starred post

How to Use ARRAY_AGG in BigQuery to Reconstruct User Journeys (Without Losing Your Mind)

How to Use ARRAY_AGG in BigQuery to Reconstruct User Journeys (Without Losing Your Mind)

Starred post

Why You Shouldn't Use session_start to Count Sessions in GA4 BigQuery

Why You Shouldn't Use session_start to Count Sessions in GA4 BigQuery

Starred post

How to Calculate Conversion Rate in BigQuery

How to Calculate Conversion Rate in BigQuery

Starred post

How to Calculate Average Order Value (AOV) in BigQuery — Without Fooling Yourself

How to Calculate Average Order Value (AOV) in BigQuery — Without Fooling Yourself

Starred post

Why Do Custom Dimensions Sometimes Not Show Up in BigQuery?

Why Do Custom Dimensions Sometimes Not Show Up in BigQuery?

Starred post

How to Calculate New vs. Repeat Purchases in BigQuery (Without Losing Faith in Humanity)

How to Calculate New vs. Repeat Purchases in BigQuery (Without Losing Faith in Humanity)

Starred post

How to Measure User Churn in BigQuery Using GA4 Data

How to Measure User Churn in BigQuery Using GA4 Data

Starred post

How to Calculate Conversion Rate in BigQuery

How to Calculate Conversion Rate in BigQuery

Starred post

What Counts as an Engaged Session in GA4 — According to BigQuery?

What Counts as an Engaged Session in GA4 — According to BigQuery?

Starred post

Why Does BigQuery Show More Users Than the GA4 Interface — and Who’s Telling the Truth?

Why Does BigQuery Show More Users Than the GA4 Interface — and Who’s Telling the Truth?

Starred post

The Aggregated Report Looks Great. The Decisions? Not So Much.

The Aggregated Report Looks Great. The Decisions? Not So Much.

Starred post

Unlock the Power of Google Cloud with the VS Code Extension!

Unlock the Power of Google Cloud with the VS Code Extension!

Starred post

Which Python Package to Use for Attribution Calculation?

Which Python Package to Use for Attribution Calculation?

Starred post

How to Send Data to BigQuery with SGTM: Easy and Stress-Free

How to Send Data to BigQuery with SGTM: Easy and Stress-Free

Starred post

LOGICAL_OR and LOGICAL_AND in BigQuery: segment your data without losing your mind

LOGICAL_OR and LOGICAL_AND in BigQuery: segment your data without losing your mind

Starred post

How to Transfer Data from MySQL or PostgreSQL to BigQuery?

How to Transfer Data from MySQL or PostgreSQL to BigQuery?

Starred post

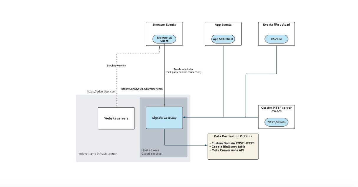
What is the Signals Gateway by Meta?

What is the Signals Gateway by Meta?

Starred post

Deduplicate This Immediately!

Deduplicate This Immediately!

Starred post

The GCLID Issue in BigQuery and How to Solve It

The GCLID Issue in BigQuery and How to Solve It

Starred post

How to Quickly Obtain Percentile Values in BigQuery?

How to Quickly Obtain Percentile Values in BigQuery?

Starred post

Gemini + BigQuery: A New Era of Analytics with AI or Money Down the Drain?

Gemini + BigQuery: A New Era of Analytics with AI or Money Down the Drain?

Starred post

Quickly Analyzing Revenue Distribution by Customer with GA4 and BigQuery

Quickly Analyzing Revenue Distribution by Customer with GA4 and BigQuery

Starred post

How to Recover a Deleted Table in BigQuery?

How to Recover a Deleted Table in BigQuery?

Starred post

Google Explains the Difference Between Daily Export and Fresh Daily Export in BigQuery

Google Explains the Difference Between Daily Export and Fresh Daily Export in BigQuery

Starred post

Custom Channels Groupping in BigQuery

Custom Channels Groupping in BigQuery

Starred post

What are BigQuery Materialized Views?

What are BigQuery Materialized Views?

Starred post

How to Parse URLs in BigQuery?

How to Parse URLs in BigQuery?

Starred post

How to Retrieve a List of Queries to Looker Reports in BigQuery?

How to Retrieve a List of Queries to Looker Reports in BigQuery?

Starred post

Using DML DELETE to Delete Partitions

Using DML DELETE to Delete Partitions

Starred post

Grouping by All in BigQuery! Finally!

Grouping by All in BigQuery! Finally!

Starred post

Google Increased the Maximum Number of Partitions for BigQuery

Google Increased the Maximum Number of Partitions for BigQuery

Starred post

How to Calculate Cumulative WAU and MAU in BigQuery?

How to Calculate Cumulative WAU and MAU in BigQuery?

Starred post

The Ultimate Guide to the UNNEST in BigQuery

The Ultimate Guide to the UNNEST in BigQuery

Starred post

What's the Deal with STRUCTS and ARRAYS in BigQuery?

What's the Deal with STRUCTS and ARRAYS in BigQuery?

Starred post

BigQuery now has Workflows!

BigQuery now has Workflows!

Starred post

How to Do a Rolling Count Distinct in BigQuery?

How to Do a Rolling Count Distinct in BigQuery?

Starred post

New Traffic Fields in BigQuery: Enhanced Channel Analysis

New Traffic Fields in BigQuery: Enhanced Channel Analysis

Starred post

How to Get the Landing Page in BigQuery

How to Get the Landing Page in BigQuery

Starred post

How to Create a Sequential eCommerce Funnel in BigQuery

How to Create a Sequential eCommerce Funnel in BigQuery

Starred post

Best Practices for Partitioning in BigQuery

Best Practices for Partitioning in BigQuery

Starred post

Airflow DAGs in BigQuery

Airflow DAGs in BigQuery

Starred post

How to Calculate LTV by Cohorts in BigQuery?

How to Calculate LTV by Cohorts in BigQuery?

Starred post

How to Create a Session Table with the session_traffic_source_last_click Field in BigQuery?

How to Create a Session Table with the session_traffic_source_last_click Field in BigQuery?

Starred post

Why You Should Use QUALIFY in BigQuery

Why You Should Use QUALIFY in BigQuery

Starred post

GA4-BigQuery Cheat Sheet

GA4-BigQuery Cheat Sheet

Starred post

How Can UDF Simplify Complex Queries In BigQuery?

How Can UDF Simplify Complex Queries In BigQuery?

Starred post

You are losing money on your BigQuery bills

You are losing money on your BigQuery bills

Starred post

Event_timestamp in BigQuery - it's not what you think

Event_timestamp in BigQuery - it's not what you think

Starred post

How to calculate session attribution in BigQuery?

How to calculate session attribution in BigQuery?

Starred post

How to bridge the gap between GA4 and BigQuery export

How to bridge the gap between GA4 and BigQuery export

Starred post